
Karin Kayser-Frutschi, présidente du Conseil de fondation (jusqu’au 31 décembre 2023) : le CSCSP est sur la bonne voie pour la suite

En juin 2023, le Conseil de fondation du CSCSP a franchi une étape historique pour l’avenir du centre de compé-tences dans le cadre de l’instauration de la commission pour l’exécution des sanctions pénales à compter du 1er janvier 2024. Dans ce contexte, le CSCSP s’est transformé en organisation professionnelle, agissant désor-mais sans mandat de pilotage politique, et a adapté ses statuts en conséquence. Les principaux changements consistent à définir de manière plus précise le but de la fondation, en particulier au niveau de la formation du personnel et des personnes détenues, de l’élaboration de bases, de la promotion du dialogue interdisciplinaire entre professionnel·le·s et de la gestion des informations dans ce domaine spécialisé.
Le processus de transformation s’est activement développé. Cette transformation s’est principalement axée sur l’élection des nouvelles et nouveaux membres du Conseil de fondation et sur une transmission aussi fluide que possible des dossiers. À partir de 2024, cette instance stratégique passe de 13 à 6 membres ; cette réduction fait disparaître les sièges des représentant·e·s des gouvernements cantonaux, mais fait apparaître celui de repré-sentant·e de la gestion de la formation de niveau HES. Ainsi, le Conseil de fondation a également pu dissocier son activité des questions d’ordre politique, afin de mieux se concentrer sur ses tâches spécialisées.
Au nom du Conseil de fondation, je remercie chaleureusement l’ensemble des personnes ayant participé à ces travaux pour leur collaboration constructive, qui a permis au CSCSP de se réorienter. Je souhaite au nouveau Conseil de fondation et au personnel du CSCSP de conserver l’importante position de spécialiste qui est la leur dans la formation initiale et continue du personnel ainsi que dans la formation des personnes détenues en Suisse. En effet, le soutien professionnel apporté par le CSCSP au développement d’un système d’exécution des sanctions tourné vers l’avenir est central pour les cantons.
Karin Kayser-Frutschi, présidente du Conseil de fondation
CSCSP en 2023 : le regard de Patrick Cotti, directeur

Les 5 ans du CSCSP
En août 2023, le CSCSP a soufflé ses 5 bougies ; une occasion de revenir sur les nombreuses tâches qu’il a menées à bien. Afin de célébrer cette date, le CSCSP a publié un court métrage, intitulé : « Le CSCSP a 5 ans ». L’année 2023 a également vu la naissance de la commission pour l’exécution des sanctions pénales (CoESP), laquelle assumera désormais le rôle politique jusque-là confié au Conseil de fondation du CSCSP.
Réorientation stratégique
En juin 2023, en tant qu’organe suprême du Centre suisse de compétences en matière d’exécution des sanctions pénales CSCSP, le Conseil de fondation a donné son feu vert à la réorientation stratégique de la fondation. Durant cette année, en vue de mettre en œuvre cette réorientation, le CSCSP a remanié l’article de ses statuts relatif à ses buts, lequel est entré en vigueur le 1er janvier 2024. En conséquence, l’organisation se concentrera davantage sur la transmission de connaissances spécialisées. Cette mission recouvre : la formation de base, la formation de cadres et la formation continue, destinées aux professionnel·le·s du domaine, la formation dans l’exécution des peines, à l’intention des personnes détenues, la promotion des échanges nationaux entre spécialistes, l’analyse des données et l’établissement d’un réseau de spécialistes et de scientifiques à l’échelle internationale, à des fins d’élaboration de savoirs et de bonnes pratiques en matière pénitentiaire.
Un nouveau Conseil de fondation plus petit
La CoESP reprenant la responsabilité politique de coordonner les projets d’harmonisation, à la fin de l’année, le Conseil de fondation s’est également réorganisé pour 2024 : le nombre de ses membres a été réduit de 13 à un maximum de 7. À partir de 2024, cette instance ne prévoit plus de siège de membre de gouvernement cantonal pour aucun des trois concordats.
De grandes avancées dans la numérisation de la formation
La sixième année d’activité du CSCSP est marquée par une collaboration tournée vers l’avenir avec la Conférence des chefs des services pénitentiaires cantonaux (CCSPC). La stratégie numérique 2030 dans le domaine de l’exécution des sanctions pénales a été réceptionnée en avril 2023. Elle a ainsi posé un cadre pour faire progresser la transformation numérique conjointement, y compris dans les filières de formation du CSCSP.
Le projet NewLearning du CSCSP a pour objectif d’aider et d’accompagner l’ensemble des collaboratrices et collaborateurs du domaine des privations de liberté sur la voie de la transformation numérique. À la rentrée, échelonnée à partir d’août 2023, 180 participant·e·s à la Formation de base du CSCSP ont reçu un iPad. À l’aide de ces tablettes, les aspirant·e·s agent·e·s de détention se familiarisent aux outils numériques et peuvent perfectionner leurs compétences grâce à une technologie moderne. L’apprentissage basé sur des documents de cours imprimés est ainsi fortement réduit.
Introduction de tablettes par la Formation dans l’exécution des peines
Pour réussir à se réinsérer dans la société, les personnes détenues doivent être « connectées à leur époque ». À cet effet, outre une formation élémentaire, elles doivent acquérir des compétences numériques. C’est également ce qu’exigent les cantons dans la stratégie numérique 2030 en matière d’exécution des sanctions pénales, qui suppose aussi une infrastructure numérique moderne ainsi que l’extension des offres d’enseignement et d’apprentissage. Fin 2023, le CSCSP avait équipé 22 établissements pénitentiaires de tablettes destinées aux cours Fep. Parallèlement, la solution de serveur de l’époque a été remplacée à la fin de l’année.
De nouveaux e-learnings et des cours en ligne
Le CSCSP soutient l’apprentissage en ligne en proposant des e-learnings et des cours en ligne. En coopération avec la Haute école des sciences appliquées de Zurich (ZHAW), le cours « ROS A1 – Risikoorientierter Sanktionenvollzug » a été remanié pour prendre la forme d’un MOOC. Celui-ci est disponible sur le site Internet du CSCSP, de même que différents nouveaux e-learnings. Les formes modernes de transmission des connaissances favorisent un apprentissage autodirigé à l’aide de vidéos, de supports de lecture et d’exemples pratiques.
Poser les bases du nouveau campus du CSCSP
Durant le premier trimestre 2023, le Conseil de fondation a pu valider la planification du nouveau campus du CSCSP à l’emplacement du Marly Innovation Center. À partir de 2026, les échanges spécialisés et la plupart des offres de formation destinées au personnel du domaine des privations de liberté auront lieu au même endroit, dans un bâtiment sur mesure où l’ensemble des collaboratrices et collaborateurs du CSCSP (à l’exception des enseignant·e·s Fep) auront leurs postes de travail communs. L’ensemble des participant·e·s, toutes formations confondues, pourront être hébergé·e·s dans le bâtiment hôtelier adjacent. La construction des deux immeubles a débuté en été 2023, et les préparatifs se déroulent comme prévu.
Coup de projecteur sur les sujets spécialisés
En coopération avec la Conférence des médecins pénitentiaires suisses (CMPS), le CSCSP a apporté un soutien à l’organisation de la 12e Conférence européenne pour la promotion de la santé en prison. Celle-ci concernait le principe d’équivalence en détention et a eu lieu en parallèle de la consultation fédérale relative à l’extension de l’obligation LAMal (personnes détenues sans assurance maladie).
Le Forum de la détention et de la probation 2023, répondant à la question « À quel point le système pénitentiaire est-il (a)social ?», a fait salle comble. Réuni·e·s autour du sujet des relations sociales au Kultur- und Kongresshaus d’Aarau, des spécialistes de la détention et de la probation ont discuté de nouvelles manières de réintégrer les personnes condamnées dans la société.
En coopération avec l’Université de Berne et grâce au soutien des cantons (CCSPC), notamment, la quatrième enquête auprès du personnel des 90 établissements cantonaux d’exécution des sanctions a pu se dérouler avec succès. Les données récoltées ont pour but de servir à la constitution d’un cockpit de données à l’intention des responsables des services pénitentiaires cantonaux, mais également à l’évaluation de l’offre de formation du CSCSP et à la mise en œuvre de la stratégie numérique de la CCSPC.
En automne, la CCDJP a pris connaissance des Recommandations suisses relatives à l’assistance de probation formulées sous la direction du CSCSP, donnant ainsi son aval à la publication d’un document-cadre dont la rédaction a nécessité plusieurs années de travail intense. Le CSCSP soutient également les deux concordats alémaniques d’exécution des peines dans la refonte de leurs standards destinés aux services de probation et dans la mise en place d’une procédure de vérification de leur application. De plus, la CCDJP a adopté son Orientation concernant la détention provisoire et la détention pour des motifs de sûreté, composée en collaboration avec le CSCSP.
Les résultats obtenus l’année passée sont pour nous source de fierté. À cet égard, je remercie l’ancien Conseil de fondation, présidé par la conseillère d’État Karin Kayser-Frutschi, pour son soutien politique appuyé. J’adresse également mes remerciements à mes collaboratrices et collaborateurs, ainsi qu’aux nombreuses et nombreux chargé·e·s de cours, coaches de la pratique et partenaires de coopération issu·e·s du système de l’exécution des sanctions, de la recherche et des milieux scientifiques, car c’est de leur grand engagement que nous tirons notre énergie. Enfin, nous avons hâte d’entamer avec vous, sans perdre notre enthousiasme de jeunesse, le travail qui nous attend dans ce domaine : mettons-nous à la tâche !
Patrick Cotti, directeur
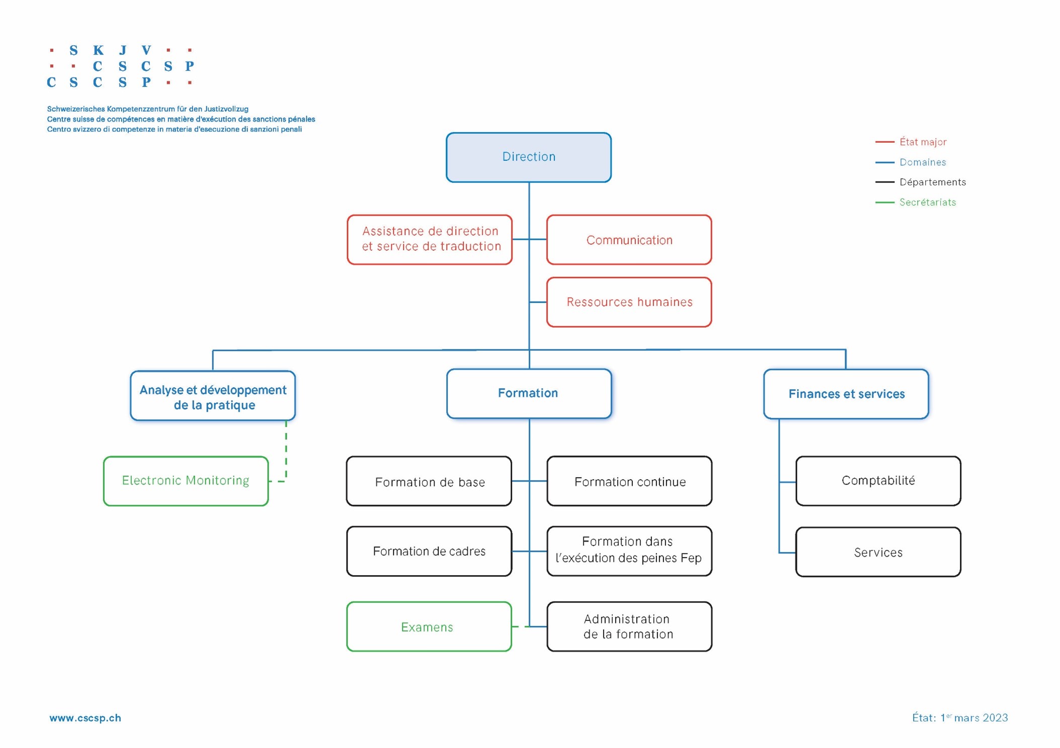
Notre organisation
La structure du CSCSP est la suivante :
- Analyse et développement de la pratique ;
- Formation ;
- Finances et services ;
- Assistance de direction et service de traduction ;
- Communication ;
- Ressources humaines.
Organigramme 2023

À propos du personnel
Répartition par taux d’occupation au 31.12.2023

Répartition hommes / femmes au 31.12.2023

Répartition linguistique au 31.12.2023

Sans le romanche. L’appartenance à l’une des communautés linguistiques suisses a été définie, conformément à la pratique de l’administration fédérale, selon la première langue (langue dans laquelle on pense et que l’on maîtrise le mieux) et l’éventuelle deuxième langue (langue dans laquelle on pense et qu’on maîtrise presque comme la première langue). Le personnel bilingue a été rattaché à l’une des communautés linguistiques.
Répartition par classe d’âge au 31.12.2023

Répartition par ancienneté au 31.12.2023

La commission du personnel a un an
Depuis début 2023, le CSCSP dispose d’une commission du personnel, abrégée en CoPe. Elle se compose de cinq membres élues par le personnel : Caroline Saner (département Formation de base), Jocelyne Praz (département Administration de la formation), Nora Affolter et Isabel Baur (département Analyse et développement de la pratique) et Alexandra Egli (département Ressources humaines).
La première année a été dédiée à la constitution et à l’organisation interne de cette nouvelle structure de représentation du personnel. Afin d’acquérir les connaissances nécessaires à leur fonction, les membres de la CoPe ont conjointement suivi une formation continue d’une journée. Au total, la CoPe a consacré 455 heures de travail à ses activités et tenu 24 réunions, tout en entretenant des échanges avec la direction et avec le Comité de direction. Dans le cadre de sa tâche principale, qui est de défendre les intérêts généraux des collaboratrices et collaborateurs, la CoPe a été invitée à porter la voix du personnel dans les projets de nouveau campus du CSCSP à Marly ou le programme de révision du règlement du personnel. La CoPe a organisé à intervalles réguliers des rencontres permettant les échanges entre collaboratrices et collaborateurs, comme des bières de fin de journée ou le vin chaud de Noël. La première assemblée du personnel a eu lieu lors de la journée du personnel du CSCSP, le 15 décembre 2023.

Les membres de la CoPe : Jocelyne Praz (département Administration de la formation), Caroline Saner (département Formation de base), Isabel Baur et Nora Affolter (département Analyse et développement de la pratique) et Alexandra Egli (département Ressources humaines)
Conseil de fondation 2023
En 2023 également, le Conseil de fondation se composait de 13 membres, dont :
- une conseillère ou un conseiller d’État de chaque concordat (présidence / vice-présidence) ;
- la ou le secrétaire de chaque concordat d’exécution des peines ;
- deux représentant·e·s par concordat d’exécution des peines, dont au moins un·e responsable de service cantonal d’exécution des peines et mesures ;
- un·e représentant·e de la Confédération.
Membres du Conseil de fondation du CSCSP en 2023
- Christian Clerici, Chef du service pénitentiaire, canton de Neuchâtel
- Romain Collaud, conseiller d’État, Direction de la sécurité, de la justice et du sport du canton de Fribourg, vice-président*
- Mathias Fässler, Amtsleiter Justizvollzug, Kanton Graubünden*
- Jacqueline Fehr, Regierungsrätin, Direktion der Justiz und des Innern des Kanton Zürich (date d’entrée en fonction : 1.1.2023)*
- Ronald Gramigna, chef de l’unité Exécution des peines et mesures, Office fédéral de la justice*
- Lukas Huber, Amtsleiter Justizvollzug, Kanton Basel-Stadt*
- Karin Kayser-Frutschi, Regierungsrätin, Kanton Nidwalden, présidente*
- Joe Keel, Sekretär Strafvollzugskonkordat der Ostschweiz*
- Blaise Péquignot, secrétaire du Concordat latin sur la détention pénale des adultes*
- Nicolas Pozar, Amtsleiter Justizvollzug, Kanton Basel-Land*
- Georges Seewer, Chef du Service de l’application des peines et mesures, canton du Valais*
- Silvio Stierli, Amtsleiter Justizvollzug, Kanton Thurgau
- Tanja Zangger, Stv. Konkordatssekretärin Nordwest- und Innerschweiz*
Participants aux séances du Conseil de fondation et du bureau avec voix consultative :
- Patrick Cotti, directeur du CSCSP
- Alain Hofer, secrétaire général adjoint de la CCDJP
- Stefan Weiss, gestion des affaires du Conseil de fondation
À partir de 2024, le Conseil de fondation passe de 13 à 6 membres ; cette réduction fait disparaître les sièges des représentant·e·s des gouvernements cantonaux, mais fait apparaître celui de représentant·e de la gestion de la formation de niveau HES. Ainsi, cette instance stratégique peut également dissocier son activité des questions d’ordre politique, afin de mieux se concentrer sur ses tâches spécialisées.
* Départ du Conseil de fondation au 31.12.2023